9月(yue)2日,國家(jia)發(fa)改(gai)委印發(fa)《電力中長(chang)期市(shi)場基本規(gui)則(ze)(征(zheng)求意見稿(gao))》。《規(gui)則(ze)》提出(chu),為避免市(shi)場操縱以及惡性(xing)競爭(zheng),政府(fu)價(jia)(jia)格主管部門可(ke)對申報價(jia)(jia)格和出(chu)清價(jia)(jia)格設置上、下限(xian)。
獨立儲能在放電時段按發(fa)電企業(ye)身(shen)份(fen)參與交易(yi),在充電時段按電力用戶身(shen)份(fen)參與交易(yi)。
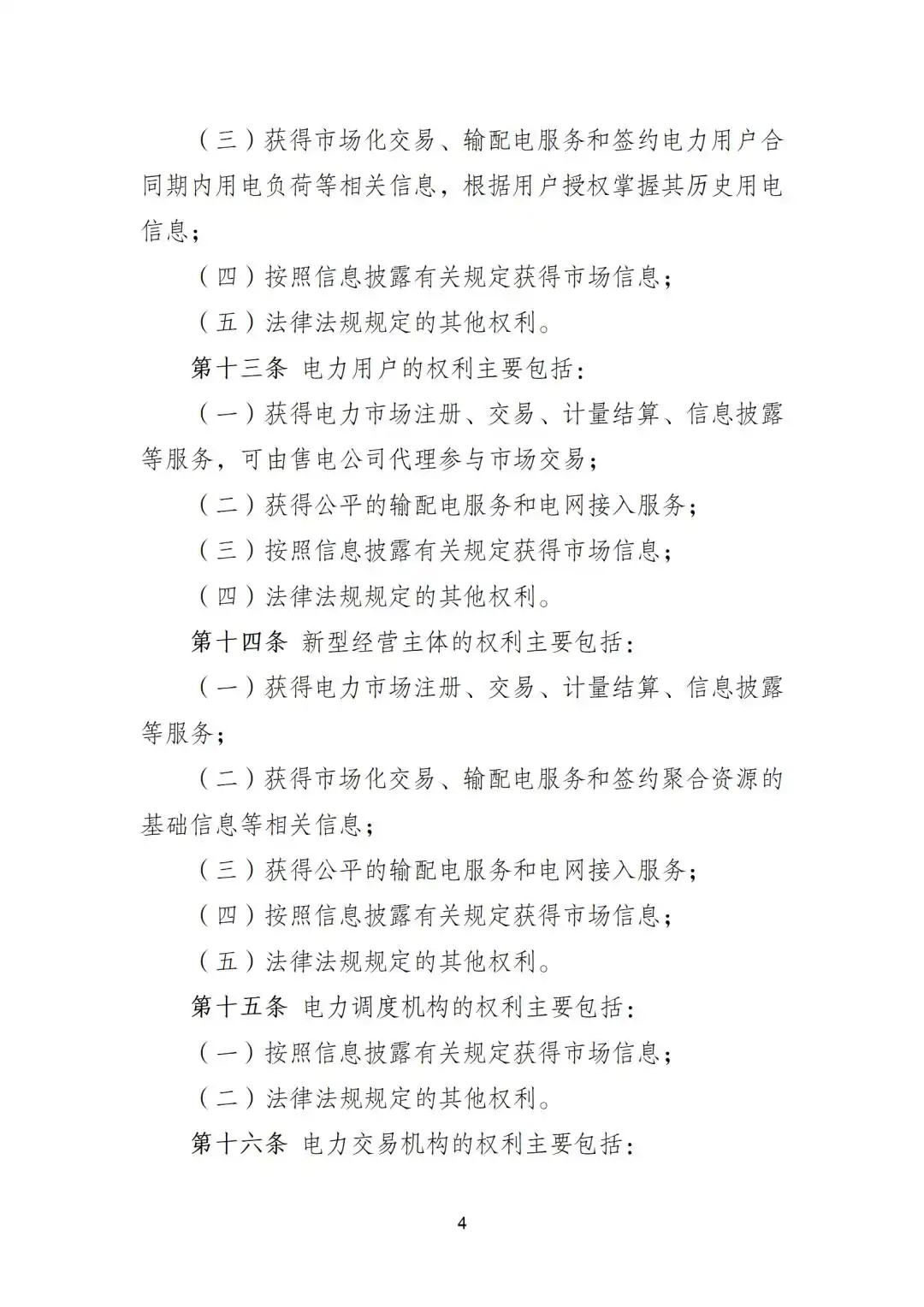
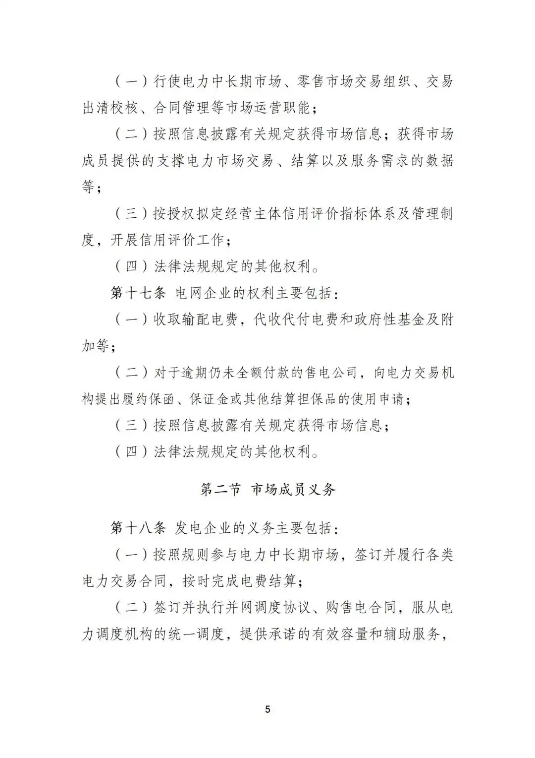
經營主體包(bao)括(kuo)參與電(dian)(dian)力中長期市(shi)場的發電(dian)(dian)企業、售電(dian)(dian)公司(si)、電(dian)(dian)力用戶(hu)和新型經營主體(含儲能企業、虛擬(ni)電(dian)(dian)廠、負荷聚合商、智能微電(dian)(dian)網等);電(dian)(dian)力市(shi)場運營機(ji)構包(bao)括(kuo)電(dian)(dian)力交易機(ji)構、電(dian)(dian)力調度機(ji)構。
電(dian)(dian)力(li)中長期市場以統一的標準(zhun)進(jin)行市場注冊、交(jiao)易(yi)組織、結算等。其中,虛擬電(dian)(dian)廠等新型經營(ying)主(zhu)體可根(gen)據國家有關規(gui)定聚合各(ge)類資源(含電(dian)(dian)力(li)用戶(hu)、儲能、電(dian)(dian)動汽車充電(dian)(dian)設施、分布式電(dian)(dian)源等),形成聚合單元(yuan)參與電(dian)(dian)力(li)交(jiao)易(yi)。
原文如下

關于《電力中長期市場基本規則(征求意見稿)》
公開征求意見的通知






























